การลงทะเบียนทุกภาคการศึกษา (ยกเว้นภาคการศึกษาพิเศษ)

1. นักศึกษาต้องลงทะเบียนทุกภาคการศึกษา (ยกเว้นภาคการศึกษาพิเศษ) มิฉะนั้นจะพ้นสถานภาพการเป็นนักศึกษา
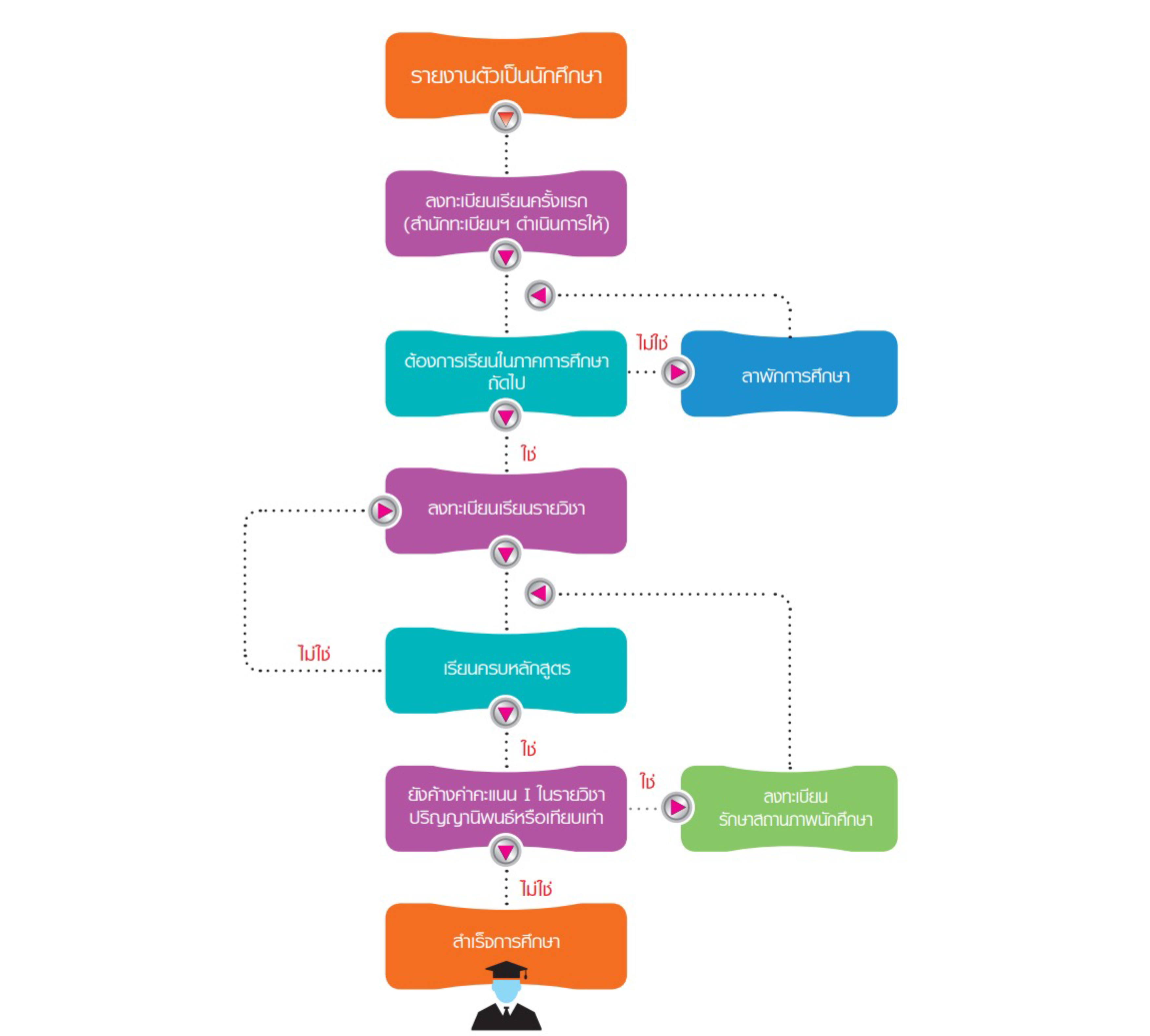
2. การลงทะเบียนมี 3 ประเภท
▪︎ การลงทะเบียน “เรียนรายวิชา” เป็นการลงทะเบียนเพื่อศึกษารายวิชาสะสมหน่วยกิตจนครบหลักสูตร
▪︎ การลงทะเบียน “ลาพักการศึกษา” เป็นการดำเนินการเพื่อขอหยุดการเรียนชั่วคราวเมื่อมีเหตุอันสมควร เช่น เจ็บป่วย ประสบอุบัติเหตุ ถูกเกณฑ์เข้ารับราชการทหาร หรือ ได้รับทุนการศึกษาไปต่างประเทศระยะสั้น
▪︎ การลงทะเบียน “รักษาสถานภาพนักศึกษา” เป็นการดำเนินการในกรณีที่นักศึกษาเรียนครบทุกรายวิชา ตามหลักสูตรแล้ว แต่ยังค้างงานวิชาปริญญานิพนธ์ หรือโครงงานพิเศษ ปัญหาพิเศษ หรือรายวิชาที่เทียบเท่าเป็นวิชาสุดท้าย โดยได้ค่าระดับคะแนน I จะต้องลงทะเบียนรักษาสถานภาพ นักศึกษาในภาคการศึกษาถัดไป

3. การชำระเงินค่าธรรมเนียมการศึกษา
▪︎ หลังจากลงทะเบียนเรียนแล้ว นักศึกษาต้องชำระค่าธรรมเนียมการศึกษา ภายในระยะเวลาที่กำหนดในปฏิทินการศึกษา หากพ้นระยะเวลาที่กำหนดแล้ว นักศึกษาจะต้องชำระค่าปรับชำระเงินล่าช้ากว่ากำหนดวันละ 50 บาท ทั้งนี้ต้องไม่เกินระยะเวลา 7 สัปดาห์นับจากวันเปิดภาคการศึกษา
▪︎ หลังจากระยะเวลา 3 สัปดาห์ไปแล้ว การชำระค่าธรรมเนียมการศึกษา นักศึกษาจะต้องพิมพ์ใบชำระเงินที่reg.kmitl.ac.th แล้วนำไปชำระเงินที่ธนาคาร
▪︎ หากนักศึกษาไม่ชำระค่าธรรมเนียมการศึกษา จะไม่ได้รับอนุญาตให้เข้าสอบปลายภาคในภาคการศึกษานั้นและไม่มีสิทธิ์ลงทะเบียนเรียนในภาคการศึกษาถัดไป
▪︎ ในกรณีที่นักศึกษามีปัญหาทางการเงิน สามารถยื่นคำร้องขอผ่อนผันค่าธรรมเนียมล่าช้า และ/หรือ สอบถามเรื่องทุนการศึกษาได้ที่งานกิจการนักศึกษา

4. การขอเบิกค่าธรรมเนียมการศึกษากับต้นสังกัดของผู้ปกครอง
▪︎ สั่งพิมพ์เอกสารประกอบการเบิกได้ที่ reg.kmitl.ac.th
▪︎ ขอรับใบเสร็จรับเงิน ได้ที่สำนักงานคลัง ชั้น 3 อาคารกรมหลวงนราธิวาสราชนครินทร์ (สำนักงานอธิการบดี) ทุกวันอังคารและศุกร์ เวลา 00 – 16.00 น.

คำร้องที่เกี่ยวข้อง
▪︎ ลงทะเบียนเรียนล่าช้า
▪︎ ผ่อนผันค่าธรรมเนียมการศึกษา
▪︎ ยกเลิกการลงทะเบียน
▪︎ ขอคืนค่าธรรมเนียมการศึกษา